商业快讯

互联网与商业圈深度观察者。探索新商业,不走寻常路。
  • 首次开放第三方区域发展,雅阁酒店集团签约湖南泊华
    首次开放第三方区域发展,雅阁酒店集团签约湖南泊华
    2020年07月30日,雅阁酒店集团与湖南泊华酒店管理有限公司签订品牌战略合作协议。雅阁酒店集团CEO特别助理赵兰洲先生、副总裁关玲女士,湖南泊华酒店管理有限公司CEO路少华先生、董事长王玉波等出席签字仪式,正式达 ...……
    EDIT
    时间:2020-8-14 16:57 | 推荐:897 |
  • 新华社记者采访团莅临华羚乳品公司调研采访
    新华社记者采访团莅临华羚乳品公司调研采访
    2020年8月13日下午,新华社国内部副主任、高级记者张旭东,新华社国内部重大报道策划中心高级记者熊争艳,新华社国内部经济采访室主任陈炜炜,新华社甘肃分社副社长马维坤,新华社甘肃分社副总编姜伟超,新华社摄影 ...……
    EDIT
    时间:2020-8-14 16:53 | 推荐:2002 |
  • 舟谱数据:经销商需依托数智化技术迎战市场变革
    舟谱数据:经销商需依托数智化技术迎战市场变革
    7月30日,为期三天的第102届全国糖酒商品交易会落下帷幕,被誉为食品行业“风向标”的全国糖酒会有史以来首次在线上举办。此次举办“云端”糖酒会,短期来看是特殊时期服务行业发展、增进消费活力的创新之举 ...……
    EDIT
    时间:2020-8-14 11:31 | 推荐:872 |
  • 择校期丨来新华电脑教育,好学校赢得好未来!
    择校期丨来新华电脑教育,好学校赢得好未来!
    近日,已经完成考试大业的学子们目前正在面临着如何择校,如何选专业等难题!你是否也有很多疑问为什么一到择校季就有那么多的学子来到新华电脑学校呢?这里有答案!大品牌,好信誉2019年12月12日,在中国互联网新闻中 ...……
    EDIT
    时间:2020-8-14 11:24 | 推荐:990 |
  • 后疫情时代展会破冰重启 励展博览集团逆势扩容助力多行业复苏
    后疫情时代展会破冰重启 励展博览集团逆势扩容助力多行业复苏
    作为各行业晴雨表的展会业,在疫情影响下停摆半年后终于重启,自6月9日开始的50天内,专注于展览及会议的专业主办机构励展博览集团分别在青岛、深圳、东莞、上海举办了4场线下展览会,中国国际医药原料药、中间体、 ...……
    EDIT
    时间:2020-8-14 09:23 | 推荐:862 |
  • K11拓展华东区域版图 深化文化零售精髓
    K11拓展华东区域版图 深化文化零售精髓
    (2020 年8月13日 ,香港)K11母公司 — 新世界发展有限公司欣然宣布,成功以人民币41.11亿元,投得黄浦区淮海小区C020102单元055-2地块("黄浦区淮海中路地块")。继2013年内地首个K11购物艺术中心入驻上海后,K11 ...……
    EDIT
    时间:2020-8-13 17:37 | 推荐:777 |
  • 8月13日,联想集团发布了2020/21第一季度财报,整体营业收入与税前利润均实现稳步增长,分别提高了6.7%和38%,业绩超出市场预期。其中智能化转型业务成长迅速,智能物联网(Smart IoT)、智能基础架构 ...……
    EDIT
    时间:2020-8-13 17:25 | 推荐:729 |
  • 8月11日,参天制药有限公司与国际盲人体育联合会建立合作关系,共建包容型社会,使人们可以和谐相处,不受任何视力障碍的影响。基于这一合作关系,参天和IBSA将致力于通过提高人们对视障人士的认识和理解来实现社会 ...……
    EDIT
    时间:2020-8-13 15:55 | 推荐:673 |
  • 《京绣在高级定制中的实践与应用》课程开课啦
    《京绣在高级定制中的实践与应用》课程开课啦
    老字号瑞蚨祥联合北服继教高级定制研究中心举办的《京绣在高级定制中的实践与应用》课程开课啦。作为一种濒临失传的传统宫廷手工艺,"京绣"面临着保护和发展的必要性和紧迫性。京绣这种传统手工技艺承载着民族的 ...……
    EDIT
    时间:2020-8-13 15:05 | 推荐:713 |
  • 8月12日,伟创力(NASDAQ: FLEX)发布《2020可持续发展报告》,总结公司2019年在全球范围开展的可持续发展活动、表现以及取得的成果。报告阐述了伟创力如何引领可持续的生产运营,以最大程度减少对环境的影响...……
    EDIT
    时间:2020-8-13 14:51 | 推荐:716 |
  • 来吧!展示!2020首届仙作文化节8月13日盛大开幕
    来吧!展示!2020首届仙作文化节8月13日盛大开幕
    充分响应政府号召,因地制宜,释放“地摊经济”的最大活力,稳就业促增收保民生,提高居民消费意愿和能力,仙游县(网红地摊夜经济)开启夜间经济风向标,8月13日起,来京东(仙游)数字经济产业园,仙游国际油画城广 ...……
    EDIT
    时间:2020-8-13 12:31 | 推荐:1431 |
  • 星展银行高层818造访苏宁金融 深化供应链金融合作
    星展银行高层818造访苏宁金融 深化供应链金融合作
    继去年9月苏宁金融和星展银行在新加坡-江苏合作理事会第十三次会议上签订战略合作协议后,8月12日,星展银行中国区副行长徐庆率队到访苏宁金融,与苏宁金融相关负责人就续写双方合作新篇章进行了会谈。双方约定,发 ...……
    EDIT
    时间:2020-8-13 09:18 | 推荐:715 |
  • 国研科技,打造食品原料新蓝海 ——中科鸿基北京分公司总经理毋生龙专访
    国研科技,打造食品原料新蓝海 ——中科鸿基北京分公司总经理毋生龙专访
    2010年伊始,在国际金融危机的冲击、经济结构深层次矛盾困扰的背景下,山西省加快转变经济发展方式,提出了转型跨越发展的战略目标和思路,这一年对于深陷“资源诅咒”的山西人来说是意义非凡的一年,更是成为中科鸿基生 ...……
    EDIT
    时间:2020-8-12 18:21 | 推荐:1567 |
  • 圳星装饰集团 拼好材正式起航
    圳星装饰集团 拼好材正式起航
    圳星装饰集团从2012年成立至今,已走过了8个年头。8年诚信服务上万家庭,8年坚持赢来无数信赖,8年专业树立百年口碑。我们始终秉持着精细化设计与管理,坚持匠心、放心、舒心工程。拥有金牌施工团队,工程质量能够得 ...……
    EDIT
    时间:2020-8-12 15:54 | 推荐:832 |
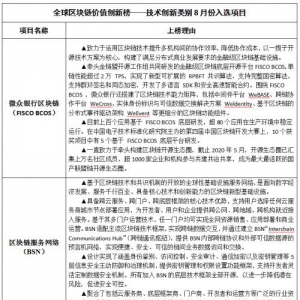
  • “全球区块链价值创新榜”助推产业数字化转型升级
    “全球区块链价值创新榜”助推产业数字化转型升级
    区块链技术发展到今天,其颠覆性潜力吸引各大领域先进企业纷纷入场,找寻新的方向。当前区块链各个领域各个层面都在迅猛发展,既有区块链涉及到的核心关键技术,也有区块链技术与其他技术的融合,还有区块链在不同产业中 ...……
    EDIT
    时间:2020-8-12 15:44 | 推荐:671 |
中国商业网

扫一扫二维码关注我们Get最新资讯

阅读排行

Powered by 商业网 X3.5 Licensed © 2001-2026 Comsenz Inc. Design by 商业网<>

GMT+8, 2025-12-26 03:57 , Processed in 0.084164 second(s), 29 queries .

QQ