• 首页Portal
  • 焦点
  • 商业
  • 财经
  • 品牌
  • 地产
  • 新闻
  • 上证指数
    4075.920-0.64%
    深证成指
    13952.710-1.44%
    恒生指数
    26885.2400.14%
    创业板指
    3260.280-1.55%
    纳斯达克
    22904.580-1.51%

    "牛"转金运:2021辛丑(牛)年贺岁金条今日发行

    EDIT 2020-11-18 14:27 10886人围观 生活消费

    # 生活消费

    2021年是辛丑(牛)年,为迎接牛年新春,传承民族经典、弘扬民俗文化,中国金币总公司于2020年11月18日发行了2021辛丑(牛)年贺岁金条。金条共有1000克、500克、200克、100克、50克和30克6个规格,成色均为99.99%,最大发行量分别为140条、400条、1500条、11900条、18000条和9000条,最大发行总重量为3000公斤。

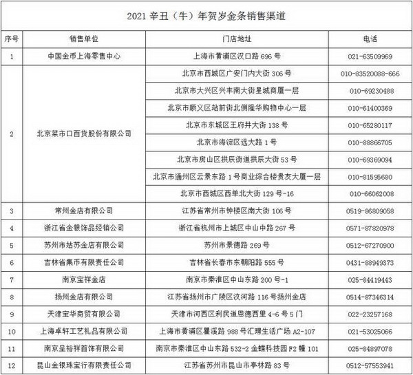
    2021辛丑(牛)年贺岁金条,由中钞长城贵金属有限公司铸造,上海金币投资有限公司总经销,即日起,金条将在全国各地经销渠道陆续面市。

    今日发行的2021辛丑(牛)年贺岁金条,延续了以往一贯简约严谨、质感朴素的设计风格,形制规整修长。金条正面,以中国传统工艺美术雕刻品为风格原型,以简练的曲线线条描绘牛的形象特征,牛的造型为昂首抬望,寓意"勤牛探春"。金条背面构图简洁且层次分明,上部为中国金币总公司标识及英文缩写;中间为隐形雕刻"金币"两字的防伪标记;下部为五位数金条号码及中钞长城贵金属有限公司标识,融合了世界一流的设计、技术水准和铸造工艺。每根贺岁金条均配有中国金币总公司出具的防伪鉴定证书,证书编号与金条号码一致。

    生肖文化植根于中华文明的沃土,源远流长,绵延不绝。早在2002年中国金币总公司就发行了新中国第一根生肖题材贺岁金条——2003癸未(羊)年贺岁金条,开创了中国贺岁金条市场的先河,从此中国金币总公司发行生肖贺岁金条被广大消费者亲切称为"官条"。"牛"则凭借勤奋、踏实的品质成为了迈向成功、实现愿望的文化图腾,成为了财富的象征。今日发行的2021辛丑(牛)年贺岁金条是中国金币总公司连续发行的第十九组贺岁金条,"权威发行、专业铸造、物超所值、宜礼宜藏"的独有优势,"牛"转金运、金牛纳福、牛气冲天的美好祝福,即将引领广大消费者对2021辛丑(牛)年贺岁金条的兴趣和购买热潮。



    中国首席商业资讯门户;更多内容请关注中国商业网各频道、栏目资讯

    免责声明:凡本站注明 “来自:XXX(非中国商业网)”的新闻稿件和图片作品,系本站转载自其它媒体,转载目的在于信息传递,并不代表本站赞同其观点和对其真实性负责 。

    相关推荐